【Nature】失眠者的福音!科学家发现了促进睡眠的神经元
睡觉是至尊国际·(中国)至尊服务,至尊享受每天都要经历的再正常不过的事情。困了就睡,睡醒了就起,这是多么顺理成章的逻辑!但是大家有没有思考过,睡眠这件事情是怎么发起的呢?
万事皆有源头,作为至尊国际·(中国)至尊服务,至尊享受身体的总指挥,脑在睡眠的发起过程中起到关键的作用。研究表明,睡眠和觉醒的状态变换,是一个快速的过程,而这个过程依赖于脑中相关神经网络的活动[1]。
瞌睡虫走得开吗?不,它在至尊国际·(中国)至尊服务,至尊享受脑子里
在至尊国际·(中国)至尊服务,至尊享受的脑中,侧下丘脑包含了多种类型的促进觉醒的神经元,但促进睡眠的神经元在哪里尚不清楚。2017年8月23日,Nature杂志在线刊登了科学家的最新发现[2]。他们在脑中一个叫做未定带(Zona incerta,ZI)的脑区内找到了促进睡眠的神经元,帮助人们揪出了脑子里的“瞌睡虫”!
实验结果:
以往研究认为,毗邻侧下丘脑的未定带脑区(Zona incerta,ZI)参与感觉和运动的整合,并向多个脑区发出信号。如果人为刺激丘脑向ZI的投射会发起睡眠行为,但引起睡眠的究竟是哪类神经元?作者就此问题进行研究。
1. 腹侧ZI区Lhx6阳性的神经元特性
在前期的研究中,作者在腹侧ZI区鉴定了一类表达Lhx6的GABA能神经元前体细胞,并认为此类细胞可能与睡眠相关,因此作者选用Lhx6-cre的小鼠进行研究(图1a-b)。
实验发现,下丘脑中的Lhx6 神经元同时也表达GABA能神经元的标志物,例如Gad1、Slc32a1等(图1e-g),进一步的实验发现,在腹侧ZI区,Lhx6分别在45%和33%的Slc32a1 和Gad1 神经元中表达(图1c-d),这些结果都进一步表明Lhx6 神经元是一类GABA能神经元。
2. 借助病毒载体解析腹侧ZI区Lhx6 神经元的神经环路
借助AAV病毒载体(AAV9-DIO-ChR2–eYFP),作者在Lhx6-creER鼠观察了腹侧ZI区Lhx6 神经元的投射关系,发现了ZI区Lhx6 神经元向下丘脑Hcrt 神经元的投射,以及Lhx6 神经元向中脑(黑质、腹侧背盖区及中缝背核)单胺能神经元的投射(图2)。此外,借助逆向标记的狂犬病毒,作者还找到了多个投射到腹侧ZI区Lhx6 神经元的上游核团(图2)。
图2 借助病毒载体解析ZI区Lhx6 神经元的神经环路
3. 腹侧ZI区Lhx6 神经元与睡眠的关系
找到神经环路只是解析功能的第一步,接下来,作者直接观察睡眠行为与此类神经元的联系。
结果发现,腹侧ZI区Lhx6 神经元在高睡眠压力下(持续照光或睡眠剥夺后)活动明显增强(Fos表达量上升)。全细胞膜片钳技术的结果显示,Lhx6 神经元是侧下丘脑Hcrt 神经元和GABA能神经元(二者被认为是促进觉醒状态的神经元)的突触前神经元。因此,Lhx6 神经元可能通过作用于Hcrt 神经元,行使其促进睡眠的使命(图3)。
图3 Lhx6 神经元在睡眠中的作用
4. 选择性基因敲除间脑Lhx6的表达明显减少睡眠
借助Cre-LoxP的基因敲除手段,作者在间脑选择性敲除神经元中Lhx6的表达,发现这个操作明显减少了NREM睡眠和REM睡眠的时长(图4)。
注释:NREM和REM睡眠是睡眠的不同阶段,分别是非快速眼动期睡眠和快速眼动期睡眠。

图4 选择性敲除间脑Lhx6的表达显著缩短睡眠时长
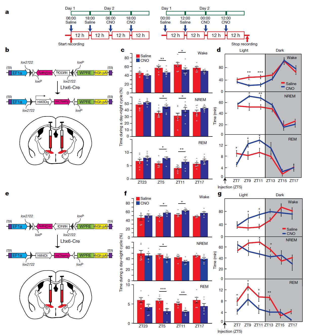
5. 化学遗传学手段激活或抑制Lhx6 神经元会改变睡眠行为
最后,作者使用AAV病毒载体,在腹侧ZI区域Lhx6 神经元表达化学遗传学工具(DREADD),并利用CNO来激活(表达hM3Dq的动物)或抑制(表达hM4Di的动物)Lhx6 神经元的活动,观察睡眠行为的变化。结果发现,激活Lhx6 神经元会明显缩短觉醒时间,增加NREM和REM睡眠时间;反之,抑制Lhx6 神经元活动会增加睡眠时间(图5)。

图5 化学遗传学技术研究Lhx6 神经元与睡眠行为的关系
实验总结:
睡眠对每个人都不可缺少,但是仍有很多人受失眠或嗜睡问题的困扰,所以,搞清楚大脑中的“瞌睡虫”在哪里非常重要。
在本文中,作者借助病毒载体工具,利用环路示踪标记、光遗传学技术、化学遗传学技术和电生理技术等,鉴定了腹侧ZI区Lhx6阳性的神经元是一类重要的促进睡眠的神经元,为至尊国际·(中国)至尊服务,至尊享受找到了这个“瞌睡虫”。
至尊国际·(中国)至尊服务,至尊享受 始终关注神经科学领域的最新进展,为科研工作者提供优质的病毒载体,助力基础研究。
文中提到的相关病毒载体均有销售。
参考文献:
[1] Saper CB, Fuller PM, Pedersen NP, Lu J, Scammell TE. Sleep state switching. Neuron. 2010;68(6):1023-42.
[2] Liu K, Kim J, Kim DW, Zhang YS, Bao H, Denaxa M, et al. Lhx6-positive GABA-releasing neurons of the zona incerta promote sleep. Nature. 2017.