【Oncogene】强强联合:LSD1抑制剂与PD-1单抗联手碾压乳腺癌细胞
免疫治疗是近年来发展迅速的对抗癌症的重型杀伤性武器,相比较传统的化学药物或放射疗法,免疫治疗通过提升患者体内免疫系统的能力,通过多种方式杀伤肿瘤细胞。

免疫治疗通常包括免疫检查点抑制剂类疗法(如PD-1/PD-L1)、治疗性抗体药物(如抗体药物偶联物(ADC)药物)、细胞治疗(如CAR-T)等。其中,PD-1/PD-L1为靶点免疫检查点抑制剂疗法是目前研究最多、临床应用最快的疗法,其基本原理是PD-(L)1单抗通过阻断处于激活状态下T细胞的PD-1与肿瘤细胞的PD-L1结合,解除肿瘤细胞对免疫细胞的“蒙蔽”,从而使T细胞能够清除肿瘤细胞。

PD-1/PD-L1免疫检查点阻断原理
然而,临床试验表明,免疫疗法对乳腺癌的总体治疗效果较差,尤其TNBC(三阴性乳腺癌)是一种发展快,侵袭性强,高复发且缺少靶向治疗的肿瘤。这就迫切需要有效的策略来提高免疫治疗的功效。
2018年8月15日,UPMC希尔曼癌症中心、妇女癌症研究中心及美国美国匹兹堡大学的Yi Huang和华盛顿大学的Nancy E.Davidson在Oncogene杂志发表了他们的最新工作,发现细胞毒性T细胞趋化因子的表观遗传学失调阻碍了抗肿瘤免疫细胞的转运并促进了TNBC的进展。

结果
1.三阴性乳腺癌(TNBC)患者LSD1基因与免疫调节基因表达的关系
首先,作者通过对乳腺癌患者的癌症基因组图谱(TCGA)数据的分析发现LSD1(组蛋白赖氨酸特异去甲基化酶1)与细胞毒性T细胞招募的趋化因子及PD-L1表达量呈负相关,且主要表现在TNBC或者ER阴性的乳腺癌中。同时发现LSD1主要高表达在乳腺癌组织而不是周边的正常组织中(图1),这提示LSD1基因与该疾病的可能关系。

图1 LSD1表达与免疫调节基因表达负相关
2.抑制LSD1能诱导效应T细胞吸附的趋化因子和PD-L1的表达
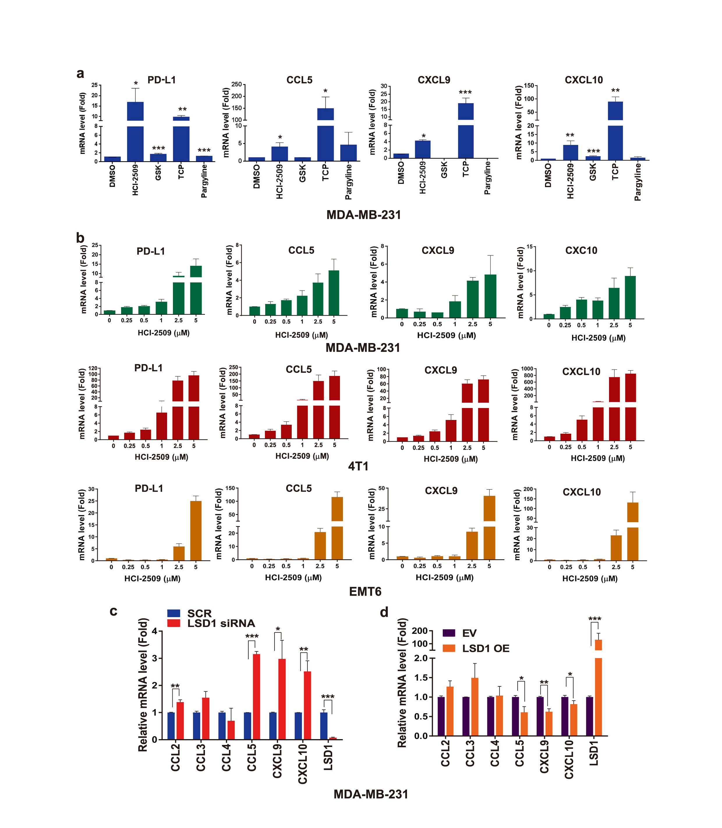
特定趋化因子对细胞毒性T细胞靶向肿瘤细胞的转运起到重要作用,LSD1的异常是否通过影响趋化因子的表达而影响免疫系统的功能。因此作者进一步检测了LSD1抑制剂对于CD8 T细胞招募的趋化因子(CCL5、CXCL9和CXCL10)和PD-L1的影响。他们发现,在人源TNBC肿瘤细胞系MDA-MB-231中,LSD1抑制剂HCI-2509和苯环丙胺(TCP) 能够显著提高PD-L1、CCL5、 CXCL9和CXCL10的表达(图2a)。其中,TCP对LSD1的抑制作用是不可逆的,而HCI-2509是一种非竞争性和强效的可逆LSD1抑制剂。

图2 抑制LSD1诱导CD8 T细胞吸附的趋化因子和PD-L1的表达
通过慢病毒介导的RNA干扰实验敲低LSD1的表达同样发现CCL5、CXCL9和CXCL10的表达上调(图2c),而过表达LSD1结果相反(图2d),这与上述抑制剂的实验结果一致。同时,上述操作对促肿瘤的CCL2、CCL3或CCL4均无显著影响,提示靶向LSD1的抑制剂对促进抗肿瘤免疫非常有益。
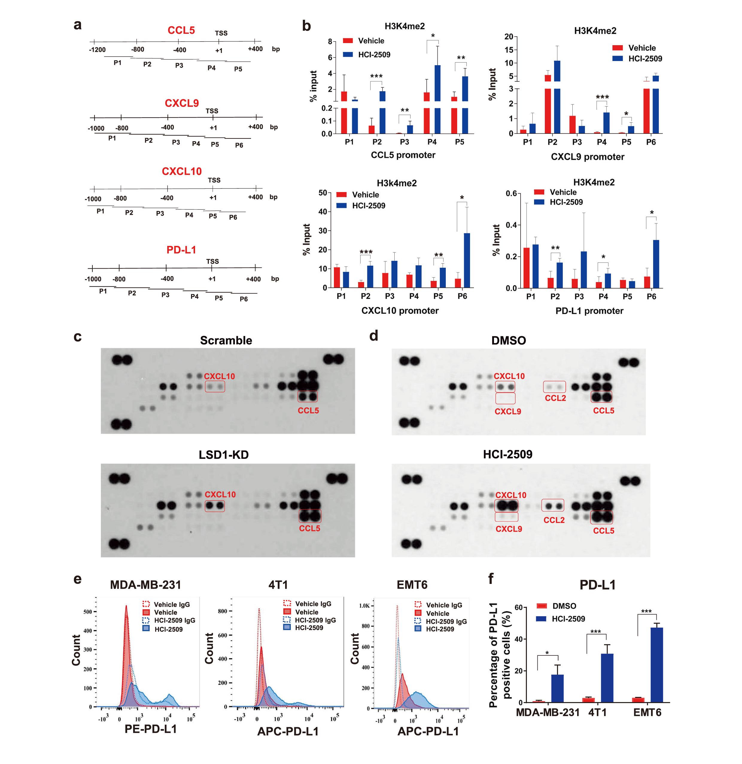
接下来,作者研究了抑制LSD1提高趋化因子的表达是否伴随着特定基因启动子的甲基化水平的变化(H3K4me2,即组蛋白3第4位赖氨酸的双甲基化,是转录激活的标志)。染色质免疫沉淀实验的结果提示,抑制LSD1会增加重要的启动子区域中H3K4me2(组蛋白激活标记)的富集,这意味着抑制LSD1可能诱导免疫调节基因重新表达(图3)。

图3 抑制LSD1可能诱导免疫调节基因重新表达
3.TNBC微环境中的LSD1抑制CD8 T淋巴细胞的运输
为研究抑制LSD1诱导趋化因子的产生是否增强CD8 T细胞的运输和对肿瘤的渗透,研究人员接下来进行了体外趋化性测试。他们从小鼠脾脏中提取CD8 T细胞,通过使用含CD3/CD28和重组小鼠白素-2(IL-2)的免疫磁珠激活后,收集活性CD8 T细胞(图4)。流式细胞(FCM)的结果表明HCI-2509显著增加了CD8 T细胞的迁移 (图4b) 。
为了分析CD8 T细胞趋化因子在LSD1诱导T细胞募集中的作用,作者在4T1(小鼠TNBC细胞系)和EMT6细胞上清中加入TAK-779抑制CCL5和CXCL9/10/11的受体CCR5 和CXCR3。实验结果显示,TAK-779阻碍了抑制LSD1所引起的T细胞的迁移 (图4c) 。同时,RNA干扰实验降低CCL5 或 CXCL10的表达能有效阻止T细胞的迁移(图4d)。这些结果提示,T细胞趋化因子调控CD8 T细胞在肿瘤微环境的富集。

图4 抑制LSD1诱导效应T细胞向肿瘤的迁移和浸润
4.抑制LSD1增强抗PD-1免疫治疗对体内TNBC移植瘤的功效
在上述机制的基础上,作者在肿瘤模型鼠内检测抑制LSD1对抗PD-1免疫治疗的影响。他们在BALB/c小鼠原位接种鼠源EMT6肿瘤细胞系构建乳腺癌模型鼠,结果发现单独使用PD-1抗体对EMT6肿瘤的生长没有明显抑制,而HCI-2509(LSD1抑制剂)和PD-1单抗的联合治疗能够显著抑制肿瘤发展 (图5)。此外,该联合疗法能够显著降低Ki67(肿瘤细胞增殖的指标)的表达(图5d-e),提示其对肿瘤增殖的抑制。同时,联合疗法还能够显著抑制小鼠TNBC细胞系4T1构建的乳腺癌转移模型中的肿瘤转移 (图5f-g)。

图5 LSD1抑制剂增强了PD-1抗体的抗肿瘤功效
5.LSD1抑制剂与PD-1 mAb联合使用增强体内乳腺肿瘤的免疫原性
最后,作者发现上述联合疗法能够显著增加EMT6肿瘤模型中PD-L1、 CCL-5、 CXCL9、CXCL10和CCR5 (CCL-5受体)mRNA的表达(图6a),同时能够显著增加肿瘤周边淋巴结中CD3 、CD8 T 细胞的数量 (图6d),此外淋巴结中CD4 / CD8 T细胞的比值显著下降,这都提示该疗法中抗肿瘤免疫原性的增强(图6e) 。
综上所述,抑制LSD1会引起CD8 T细胞对肿瘤的渗透,增强免疫检查点阻断抗体在活体中的抗肿瘤功效(图7)。

图6 LSD1抑制剂提高活体中肿瘤的免疫原性
一张图看懂表观遗传异常与重编排对免疫治疗的影响

图7 LSD1在乳腺肿瘤免疫治疗中的作用原理
结论
免疫疗法是近年来发展迅速的肿瘤治疗关键技术,但其对乳腺癌的总体治疗效果较差。通过TCGA数据分析、甲基化水平检测、基于病毒载体的基因表达水平操作(RNA干扰和过表达)、肿瘤模型鼠检测等,作者发现LSD1的表达下调能够有效提高免疫疗法的效果。未来,此类免疫联合治疗将是对抗恶性肿瘤的强有力武器。
至尊国际·(中国)至尊服务,至尊享受 一直关注神经、代谢、肿瘤领域的重大研究进展,为各种生理、病理研究提供最新工具和研究方案,助力临床转化和基因治疗!
参考文献
1.Wang K, Shen T, Siegal GP, Wei S. The CD4/CD8 ratio of tumorinfiltrating lymphocytes at the tumor–host interface has prognostic value in triple-negative breast cancer. Hum Pathol. 2017; 69:110–7.
2.Rooney MS, Shukla SA, Wu CJ, Getz G, Hacohen N. Molecular and genetic properties of tumors associated with local immune cytolytic activity. Cell. 2015; 160:48–61.
3.Herbst RS, Soria JC, Kowanetz M, Fine GD, Hamid O, Gordon MS, et al. Predictive correlates of response to the anti-PD-L1 antibody MPDL3280A in cancer patients. Nature. 2014; 515:563–7.

扫一扫,反馈当前页面
至尊国际·(中国)至尊服务,至尊享受