外泌体靶向递送|胶质母细胞瘤的反义寡核苷酸治疗
胶质母细胞瘤是最致命的原发性脑癌,患者的平均寿命不足1年,只有5%的患者能活到5年以上。胶质母细胞瘤的标准治疗是手术切除后加以放疗和替莫唑胺(TMZ)化疗,但是经常手术治疗是有限的,且包括TMZ在内的大多数药物都有严重的毒性和副作用,故近些年基因治疗的研究被逐步关注。
MicroRNA-21(miR-21)是包括胶质母细胞瘤在内的实体肿瘤中上调最高的miRNAs之一,下调miR-21可作为一种干预肿瘤细胞增殖和增加凋亡的方法。细胞外囊泡(EVs)是一种膜源性囊泡,由不同种细胞分泌,参与细胞间的信号传导。本篇文章中作者通过生成靶向胶质母细胞瘤的外泌体(T7-exo),经系统注射将T7-exo与脑部的胶质母细胞瘤结合,提高miRNA-21反义寡核苷酸(AMO-21)的递送效率。因此,T7-exo被认为是AMO-21靶向胶质母细胞瘤的有效载体。

作者分别将含RVG-Lamp2b和T7-Lamp2b质粒转染入293T细胞,分离外泌体后再通过WB验证得到的RVG-exo和T7-exo都带有靶向配体。随后通过电转将AMO-21包裹入RVG-exo和T7-exo中,实验发现,AMO-21包裹入外泌体后对其大小没有明显影响。同时,用扫描电子显微镜(SEM)观察外泌体在配体修饰前后和AMO-21装载前后的形态没有显著差异(Fig.1-2)。

用FAM标记AMO-21s,随后将标记的AMO-21s电转入外泌体中,外泌体本身用DiI进行染色。将此装载后的外泌体与C6细胞共培养24h,用共聚焦显微镜和流式细胞仪评估AMO-21传递效率。结果显示,T7-exo传递AMO-21s的效率高于Unmod-exo和RVG-exo,同时用RT-PCR检测C6细胞中的miRNA-21水平也验证了AMO-21s的传递效率(Fig.3)。

MTT检测结果说明经RVG和T7修饰后的外泌体对C6细胞的活力基本不影响,而加了PEI25K组的C6细胞只有原来活力的80%。用外泌体和PEI25K处理红细胞,也发现PEI25k组中红细胞有严重的聚集和裂解现象,而其他组与对照组相似,没有明显的聚集和溶血现象。

3.T7-exo靶向脑部的传递效率
将Dil标记的外泌体通过尾静脉注射入大鼠中,发现T7-exo在脑部比其他外泌体有更强的信号,这说明T7-exo可以有效地传递AMO-21到脑部。随后将Cy5标记的AMO-21s装入Unmod-exo、RVG-exo和T7-exo中,再将这些外泌体分别IV注射入SD大鼠中。脑部信号结果显示,大脑中T7-exo递送AMO-21s的效率比Unmod-exo、RVG-exo高;此外,肝脏和肾脏也具有较高的AMO-21信号。
WB结果显示,外泌体上T7配体的量少于RVG配体的量,但是T7-exo的传递效率高于RVG-exo,这也表明了T7是比RVG更有效的靶向脑部的配体。

将装载了AMO-21s的外泌体注射入脑瘤动物模型中,检测到RVG-exo和T7-exo介导的AMO-21s能有效降低脑部的miR-21水平,这表明了RVG和T7配体可能提高了外泌体向脑部的靶向运输。

外泌体递送AMO-21s的治疗效果也可通过PDCD4和PTEN水平来评估。由于PDCD4和PTEN蛋白在胶质母细胞瘤中调节细胞周期和凋亡,因此PDCD4和PTEN的上调与AMO-21的治疗效果有关。结果表明,与其他载体和外泌体相比,T7-exo递送AMO-21s能更有效地提高PDCD4和PTEN的表达水平(Fig.7)。

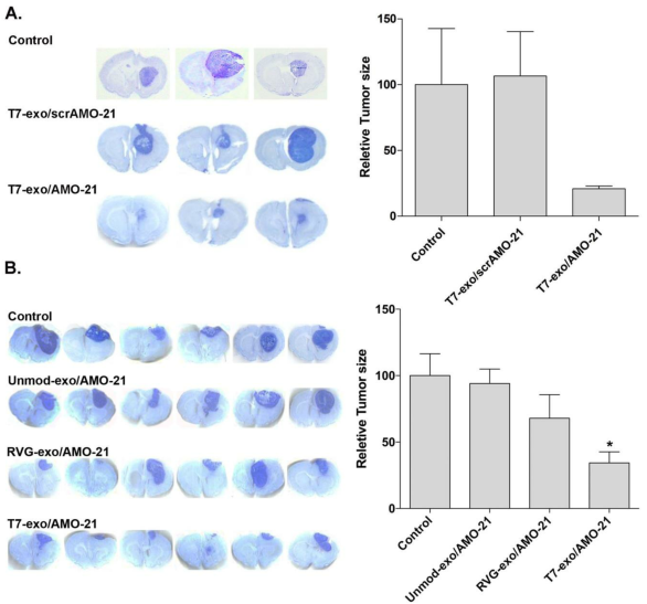
大鼠在接种肿瘤细胞13天后被处死,同时检测肿瘤的大小和面积。结果表明,T7-exo/AMO-21s能有效地减小肿瘤,且注射了RVG-exo/AMO-21和T7-exo/AMO-21的两组肿瘤大小还不到对照组肿瘤大小的一半。随后将小剂量的T7-exo/AMO-21定位注射入胶质母细胞瘤大鼠模型中,结果显示,当使用T7-exo将约42 ng的AMO-21直接递送至肿瘤部位时,肿瘤的大小减小了(Fig.8)。

在本研究中,T7肽被评价为一种新的靶向配体,用于外泌体介导的AMO-21向胶质母细胞瘤的传递。胶质母细胞瘤的体外研究和原位胶质母细胞瘤模型的体内研究表明,T7-exo比RVG-exo、Unmod-exo和PEI25k对脑胶质母细胞瘤具有更高的AMO-21传递效率。

扫一扫,反馈当前页面
至尊国际·(中国)至尊服务,至尊享受