【新方法】外泌体相关AAV,系统给药后体内有效感染淋巴细胞
通过逆转录病毒或慢病毒对干细胞或T细胞进行基因改造的体外基因治疗,在治疗免疫缺陷和癌症上有显著疗效,但是这一过程成本高昂,技术上具有挑战性,不容易被广泛使用。直接的体内基因治疗可以避免这些问题,且腺相关病毒(AAV)载体在临床试验中已被证明是安全有效的。然而,系统给药后体内AAV对淋巴细胞的感染能力如何尚未被仔细研究。
本文[1]作者用标准的AAV8和外泌体相关的AAV8载体(exo-AAV8)分别对小鼠进行系统给药,发现两种方法都能有效地感染大量的免疫细胞群,包括CD4+T细胞、CD8+T细胞、B细胞、巨噬细胞和树突状细胞。通过检测AAV基因组和递送基因的mRNA,提供了细胞被感染的直接证据。本文建立了AAV介导体内基因递送到免疫细胞的可行性,这将促进基础和应用研究朝着体内基因免疫治疗的目标发展。
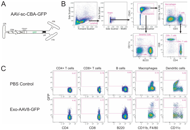
之前有报道表明,与传统的AAV载体相比,外泌体相关的AAV(exo-AAV)载体在小鼠体内介导了更高的靶器官感染效率。为了确定这些载体在系统递送时是否能介导免疫细胞的体内感染,作者给C57BL/6小鼠静脉注射了3*10的12次方genome copies的exo-AAV8(AAV-sc-CBA-GFP)(Fig.1A),用PBS作为对照组。注射21天后,作者从脾脏、淋巴结和肝脏中分离免疫细胞,通过流式细胞术检测GFP在CD4+T细胞、CD8+T细胞、B细胞、巨噬细胞和树突状细胞中的表达(Fig.1B-D)。


实验结果表明,在脾脏和淋巴结中,CD4+T细胞中GFP表达为6.2-6.4%,CD8+T细胞中GFP表达为8.2-8.8%,B细胞中GFP表达为2.5-2.6%,巨噬细胞中GFP表达为5.9-6.9%,树突状细胞中GFP表达为6.8-7.0%。值得注意的是,肝脏中所有5种细胞类型的表达程度都明显较高,GFP阳性细胞的百分比在32.6-38.7%之间。
为了研究基因表达动力学,作者给小鼠注射9.1*10的11次方gc的exo-AAV8-sc-CBA-GFP,并在注射后第3天、7天、14天、21天和28天从血液中分析免疫细胞。结果显示,CD4+T细胞和CD8+T细胞中GFP阳性细胞的百分比在第14天达到高峰,并在28天后缓慢下降。B细胞的感染效率在第3天时达到高峰,2周内保持稳定,28天时略有下降。

为了直接比较传统AAV载体与exo-AAV载体的感染效率,作者给小鼠注射了相同剂量的含有相同sc-CBA-GFP结构的载体。如Fig.3所示,两种载体在选定的免疫细胞中介导了相似的感染水平,而传统的AAV在某些细胞中产生的比例略高。

为了提供更多exo-AAV8直接感染免疫细胞的证据,作者从第12天小鼠的脾脏中分选了CD4+和CD8+T细胞,并用qPCR从AAV基因组中分离DNA来检测GFP cassette,以及用qRT-PCR检测GFP mRNA。对于CD4+和CD8+T细胞,作者发现在exo-AAV8-GFP注射的小鼠中,AAV基因组的水平比PBS注射的对照组中高6.4和5.8倍(Fig.4A)。同样,作者在注射exo-AAV8-GFP的小鼠中检测到GFP cDNA水平分别高6.0和3.4倍(Fig.4B)。这些数据表明,系统注射exo-AAV8载体可以介导体内免疫细胞的感染。

作者构建了一个编码人白细胞介素-2受体α链(IL-2Rα)又称CD25的sc AAV质粒,并且得到了exo-AAV8-sc-CBA-hCD25载体(Fig.5A)。随后给小鼠静脉注射1*10的12次方gc的exo-AAV8-sc-CBA-hCD25或PBS作为对照。注射后第12天,用流式细胞术检测血液、脾脏、淋巴结和肝脏中的CD4+T细胞、CD8+T细胞和B细胞的hCD25 (hCD25)表达(Fig.5B,C)。

作者对exo-AAV8载体应用于体内的效果进行验证,发现将exo-AAV8系统注射小鼠后能有效感染脾脏、淋巴结和肝脏中的免疫细胞,如CD4+T细胞、CD8+T细胞、B细胞、巨噬细胞和树突状细胞。此外,除了本文提及的结果,exo-AAV载体应用在体内递送还可以引入其他开发的潜力,包括降低宿主抗体对AAV颗粒的识别以及通过用相关配体修饰外泌体来实现细胞靶向策略的前景等。



扫一扫,反馈当前页面
至尊国际·(中国)至尊服务,至尊享受