背景介绍
中医在疾病治疗方面已有两千多年的历史。金复康由12种中草药组成,长期用于肺癌的临床治疗。已有研究表明,金复康可通过干预ROS介导的DNA损伤通路诱导循环肿瘤细胞(CTCs)的凋亡。然而,金复康是否能抑制CTCs的转移及其机制尚不清楚。
外泌体是一类大小为30-150nm、呈茶托状的细胞外囊泡,广泛存在于细胞培养上清及各种体液中。外泌体内含有多种蛋白质(如TSG101、HSP70等)、核酸(DNA、RNA)和脂质(胆固醇、鞘磷脂等),这些内容物因释放外泌体的细胞不同而有比较大的差异。
本文[1]作者通过对金复康处理组与未处理组的肿瘤外泌体进行蛋白质组学分析,发现金复康通过干扰EGF信号通路抑制CTCs转移,从干预肿瘤外泌体的角度进一步探讨金复康抗肺癌转移的机制。
本文课题思路简述
文章结果
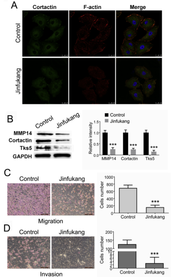
1. 金复康抑制循环肺肿瘤细胞(CTC-TJH-01)侵袭性伪足的形成和转移
作者通过免疫荧光染色、侵袭性伪足相关蛋白(MMP14、cortactin、Tks5)表达检测及细胞的迁移与侵袭实验,揭示了金复康能抑制CTC-TJH-01细胞侵袭性伪足的形成和转移(Fig.1)。

Fig.1 金复康抑制CTC-TJH-01细胞的转移
2. 循环肺肿瘤细胞释放的外泌体特征
作者通过超速离心分离得到CTC-TJH-01细胞释放的外泌体,并通过纳米粒径跟踪分析(NTA)、透射电镜(TEM)、western blot(WB)方法鉴定是否得到外泌体。实验结果表明,作者已成功获得CTC-TJH-01来源的外泌体(Fig.2)。

Fig.2 外泌体的提取和鉴定
3. 金复康处理对循环肺肿瘤细胞外泌体的蛋白质组分影响
作者将实验样本分成两组,一组是用金复康处理CTC-TJH-01细胞后获得的外泌体,另一组是未用金复康处理CTC-TJH-01细胞获得的外泌体,随后将这两组外泌体样本进行蛋白组分析。结果发现,有680种蛋白是显著变化的,其中255种是上调的,425种是下调的。亚细胞定位显示,上调蛋白主要分布在细胞核、细胞质和胞外区域,下调蛋白主要分布在细胞质和细胞核区域(Fig.3)。

Fig.3 外泌体蛋白的生物信息学分析
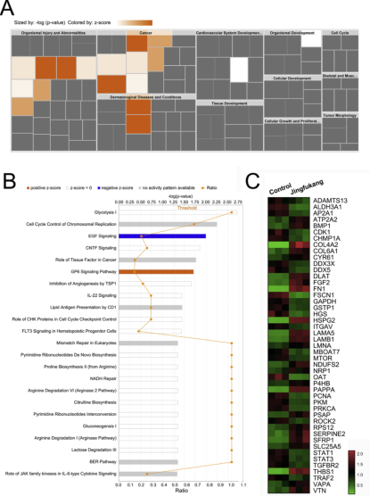
4. 外泌体差异蛋白的功能分类及通路分析
从差异蛋白的功能分类可以看出,这些蛋白参与的最主要的生物过程是核糖体生物发生和核蛋白复合体生物发生。金复康处理后,EGF信号通路被显著抑制,GP6信号通路被明显激活。其中EGF信号通路中mTOR、STAT3、STAT1和PRKCA蛋白表达下调(Fig.4-5)。
Fig.4 金复康干预后外泌体差异蛋白的功能富集分析

Fig.5 外泌体差异蛋白的信号通路分析
5. 金复康通过抑制EGF信号通路预防肺癌的转移
作者用WB检测了CTC-TJH-01细胞中的EGF、p-mTOR、p-STAT1、STAT3、p-STAT3、PRKCA、p-PRKCA、Akt1/2/3和p-Akt的蛋白表达情况,结果发现,这些蛋白的表达被显著抑制。加了EGF后,金复康对CTC-TJH-01细胞迁移的抑制作用可以逆转。这些结果表明,金复康通过负调节EGF信号通路,抑制CTC-TJH-01细胞的转移(Fig.6)。

Fig.6 金复康通过EGF信号通路抑制CTC细胞的迁移
文章总结
本文作者通过分析循环肿瘤细胞分泌的外泌体蛋白,通过蛋白质组学技术筛选金复康抗肺癌转移的潜在靶点。不过本文仅从体外水平验证了金复康的抗转移功能,还缺乏体内实验的验证。
参考文献:
[1] J Ethnopharmacol. 2020 Jun 28;256:112802. doi: 10.1016/j.jep.2020.112802. Epub 2020 Mar 30.
至尊国际·(中国)至尊服务,至尊享受
一直致力为外泌体研究提供整体解决方案,从实验设计、外泌体分离、外泌体鉴定、外泌体分子检测到外泌体示踪和体内外功能验证,丰富的项目经验、专业的科研团队、优质的技术支持服务,为您的项目保驾护航!
