【Circulation】见“心”使舵的IGF1R之真的还想再活五百年
前言
背景介绍

亮点要素
01
终末期自然衰竭的人类心脏显示出IGF1R极高的表达水平和信号活性
02
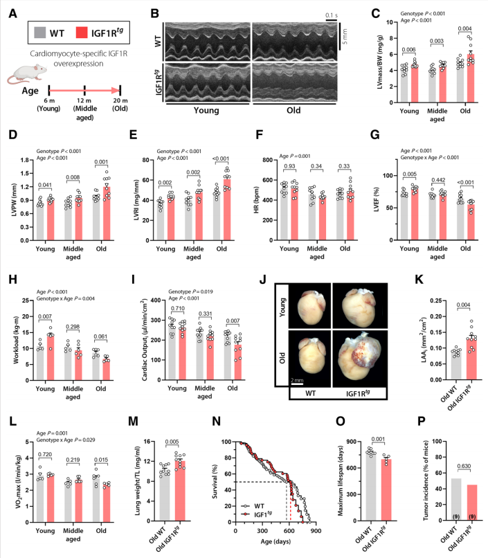
小鼠心肌细胞IGF1R过表达导致早期优越的心脏功能及生理性肥厚,但会加速心脏衰老及心力衰竭最终减少晚年寿命
03
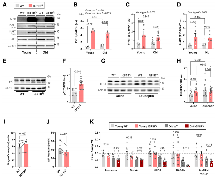
增加心肌细胞IGF1R信号通过降低自噬和线粒体氧化能力加重老年心功能障碍
04
MBNL1能够稳定成纤维细胞激活(纤维化)状态下的转录本
研究内容
01

02

03
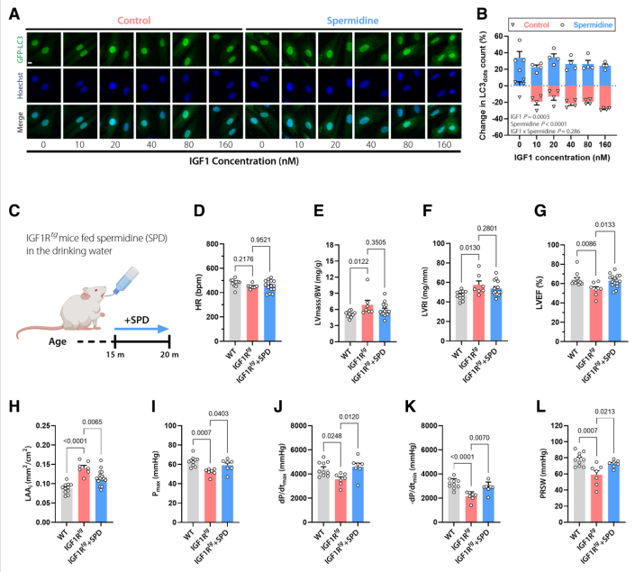
为了充分证明老年Tg小鼠自噬失调和心功能受损之间的因果关系,研究者给小鼠补充亚精胺,之前已经证明亚精胺可以增强老年小鼠的心脏自噬。实验证实亚精胺能有效阻止IGF1诱导的心肌细胞系自噬抑制。经过5个月的亚精胺喂养后对Tg小鼠心脏进行评估,发现亚精胺喂养的Tg小鼠的心率、LV质量和重构指数与未处理Tg小鼠基本相同。虽然亚精胺不能逆转已建立的心肌肥厚,但它也能改善左室射血、重构及最大最小压等。补充亚精胺至少在一定程度上改善了衰老Tg小鼠的三羧酸循环和糖酵解中间体的水平。以上这些结果提示,心脏自噬减少可能参与了老年Tg小鼠心功能障碍加重的过程。

04

05

惊
喜
持
续
心血管及代谢疾病动物模型整体实验8折优惠!复工复产强心针!


扫一扫,反馈当前页面
至尊国际·(中国)至尊服务,至尊享受