大家好,这里是只想咕咕的椰球。刚刚过去的6•18购物节中相信大家都有不少收获吧,今天带来的研究是5月刚刚发表在Cell Reports上的一篇环路相关的工作。论文的标题为前岛叶皮层中的VIP中间神经元通过影响感觉信息处理调控适应性行为。本文的主要作者均来自奥地利的因斯布鲁克医科大学。
从标题上至尊国际·(中国)至尊服务,至尊享受不难发现,本研究重要创新点之一在于“细胞特异性(cell-type-specific)”。
具体而言,脑组织中存在着多种神经元类型,即使在同一个脑区也可能同时存在几种不同的类型的神经元形成神经元亚群。这些细胞集群可能分别行使各自的功能,也可能在同一生理过程中发挥了不同的作用。因此细胞特异性研究需要分别对这些不同的神经元亚群以及它们之间形成的微环路(microcircuit)的结构和功能进行解析。
在本文中,作者通过神经示踪、钙离子成像、光遗传学结合行为学等多种手段,对前岛叶皮层(anterior insular cortex,aIC)中血管活性肠肽(vasoactive intestinal polypeptide,VIP)阳性中间神经元(为了简化,下文统一称为VIP+INs)介导适应性行为的神经机制进行了描述。研究者发现VIP+ INs与感觉相关脑区存在广泛的解剖学联系,并可以独立地对行为相关刺激做出反应。
随着达尔文的进化论思想被广泛接受,“物竞天择,适者生存”这一进化论的核心思想已经深入人心。对于动物而言,为了适应生存环境,一项重要的挑战就是如何在纷繁复杂的感觉信息中敏锐地识别出与行为关联的特异性刺激,并适应这类信息的重复出现从而指导机体做出反应。在这一感觉信息处理的过程中,岛叶皮层,尤其是前岛叶皮层(aIC)被认为与适应性行为功能存在千丝万缕的联系。
在皮层的微环路中,除了占主导地位的神经元(如锥体神经元)外,还有多种中间神经元(interneurons,INs)在发挥作用。目前至尊国际·(中国)至尊服务,至尊享受熟知的中间神经元主要有三类,即小清蛋白阳性(parvalbumin+,PV+)、生长抑素阳性(somatostatin,SST+)和血管活性肠肽阳性(VIP+)三种。这些中间神经元可以调控皮层兴奋程度,改善主要神经元的放电特性。中间神经元普遍被认为参与了行为状态依赖的感觉信息处理过程。然而关于某一个特定类型中间神经元对感觉刺激的反应模式以及其参与适应性行为调控的机制,目前仍然缺少深入研究。
在本文中作者特别关注了VIP+INs在调控感觉信息处理方面的功能。VIP+INs主要是GABA能神经元,它可以与另外两种中间神经元形成突触连接并解除后两者对主要神经元的抑制作用,从而对信息流起到一种“门控”的作用(图1)。

图1 杏仁核中中间神经元形成的微环路,VIP+INs和另外两种中间神经元形成了两个“非门”的结构调控主要神经元
以往的多项研究证明VIP+INs的活动受到多种适应性行为的调控,最近的研究报道了VIP+INs在感觉识别的增益控制中的作用。因此本文作者假设VIP+INs在aIC中的感觉信息处理过程中发挥了重要的作用。接下来就让至尊国际·(中国)至尊服务,至尊享受来看作者是如何具体破解这类中间神经元在感觉信息处理中的功能。
在之前的解读文章中,至尊国际·(中国)至尊服务,至尊享受曾经提出过一个环路研究的基本思路,也就是“先示踪,再记录,最后操纵” (具体内容可以回顾往期文章)。在本研究中也不例外,论文的第一部分就是喜闻乐见的神经示踪研究。具体而言,作者先是利用组织学手段确定了皮层中VIP+INs主要位于第2/3层(图 2A,注意皮层一共有6层,但岛叶皮层的第四层很薄所以在文中被忽略了)。接下来使用伪狂犬病毒的逆向示踪技术,作者确定了与岛叶皮层VIP+INs存在单突触连接的脑区分布(图 2B-2E)。结果显示VIP+INs除了与同脑区的其他神经元形成微环路外,还接受了多种感觉相关皮层的输入,如体感皮层(触觉之类的躯体感觉)和梨状皮层(嗅觉)等(图2 F)。在之前的解读文章中至尊国际·(中国)至尊服务,至尊享受也指出,一个扎实的示踪实验需要顺向和逆向两方面的证据才能说明问题,在本文中作者利用AAV病毒的顺向示踪技术,证实了岛叶皮层VIP+INs和上游脑区之间的投射关系。

图2 VIP+INs在岛叶皮层的分布和接受的上游输入
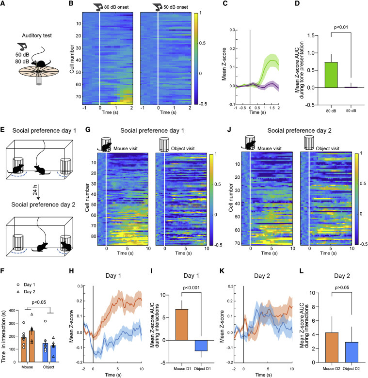
接下来来到记录部分。本文中作者使用了目前相当先进的微显微镜植入技术结合钙离子成像,对aIC中的VIP+INs进行单细胞水平的记录(图 3B-3C)。为了检测VIP+INs在适应性行为中的活动规律,作者设计了一套为期5天,由3种不同行为结合起来的组合范式(图3 A)。三个行为范式从时间顺序上分别为社交偏好,声音刺激,以及恐惧记忆(建立和提取)。

图3 厌恶刺激可以诱发前岛叶VIP+INs活动
在建立好行为范式和记录系统之后,作者首先对小鼠在恐惧记忆范式中VIP+INs的活动规律进行了分析。在这个巴甫洛夫条件性恐惧记忆范式下,小鼠首先听到一段白噪音作为条件性刺激,然后接受足底电击(一种伤害性刺激)作为非条件性刺激。钙离子成像的结果表明前岛叶皮层的VIP+INs对非条件性刺激表现出了强烈的反应(图 3E-3G)。这说明在该范式下VIP+INs活动主要受到厌恶刺激(比如电击这种伤害性刺激)而不是中性刺激(白噪音是中性刺激)的诱发。
接下来作者继续分析VIP+INs在听觉测试下的活动规律。在听觉测试范式下,动物会分别接受两种频率相同但是响度不同的声音刺激(图4A)。分析结果表明更高分贝的声音刺激更能够出触发VIP+INs的反应(图 4B-4D)。
社交偏好范式利用了小鼠的社交天性,在三箱社交笼中的左右分别设置一只用于交互的小鼠和一个无生命的物体,24 h后交换位置并且更换用于交互的小鼠(图 4E)。不出意外地,在两天的测试过程中,实验鼠均表现出对小鼠而不是物体更高的注意力(图 4F)。钙离子成像的结果显示,在第一天无论是接近小鼠还是物体,VIP+INs的活动都表现出缓慢上升的趋势,而且VIP+INs对小鼠的反应显著高于对物体的反应(图4H-4I)。而在第二天,无论是对物体还是小鼠,VIP+INs都显示出了相似的反应强度(图 4K-4L)。作者认为这一现象可能是VIP+INs不仅可以对刺激出现做出反应,也可以对刺激消失作出反应的原因所导致的。

图4 声音和社交刺激可以激活VIP+INs活动
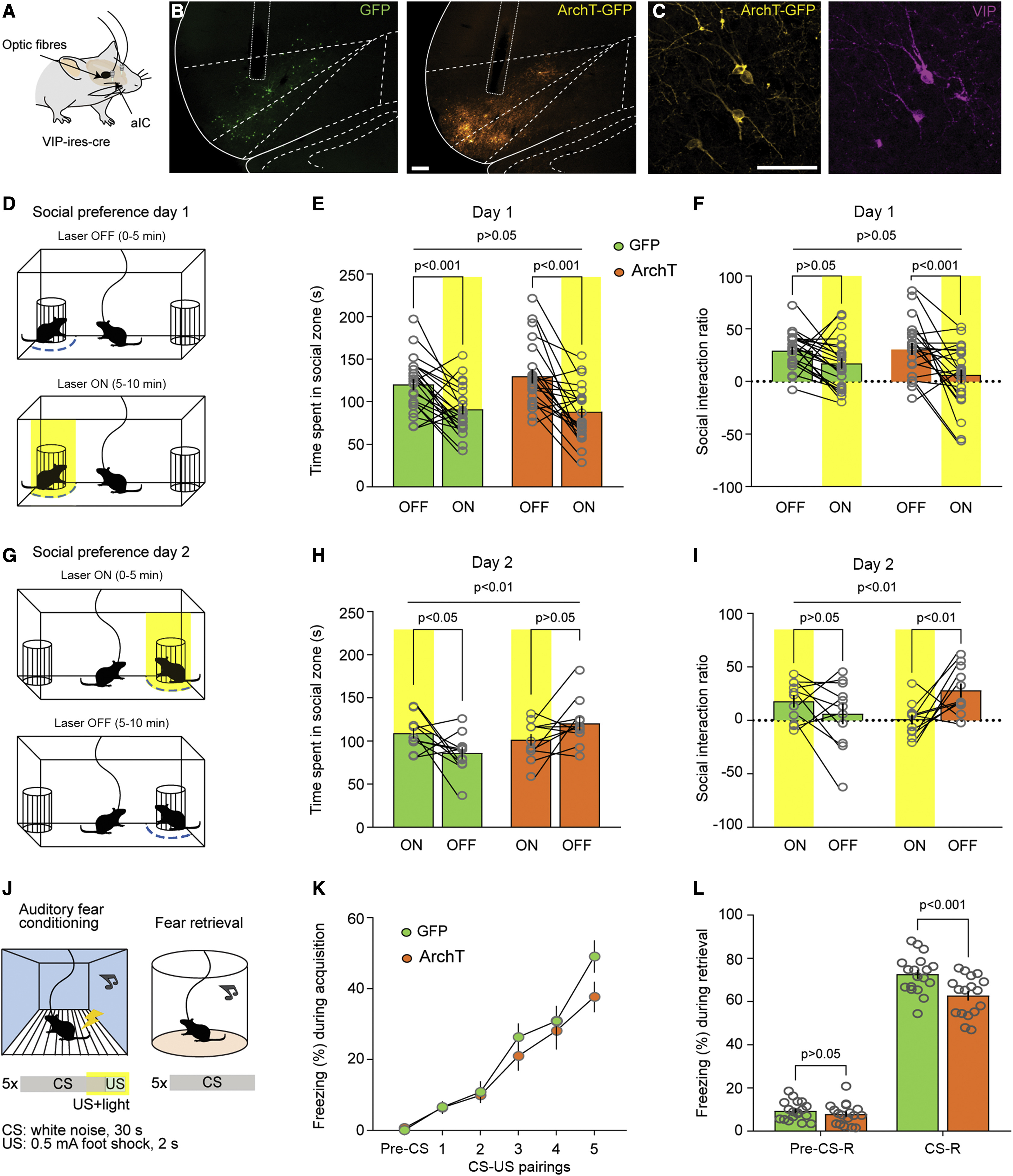
经过了示踪-记录之后,最后到了三部曲的结尾即操纵。作者将抑制性光蛋白ArchT表达在aIC的VIP+INs中从而可以利用光照抑制VIP+INs的活动。在社交范式中,光刺激可以改变动物的社交偏好(图 5E-5I);而在恐惧记忆范式中光刺激可以破坏条件性刺激和非条件性刺激的偶联(图 5K、5L)。

图5 岛叶皮层VIP+INs在社交偏好和厌恶学习过程中是必要的
至此论文的主要工作已经介绍完毕。总体来看本文的作者基本遵循了示踪-记录-操纵的经典思路,对前岛叶皮层VIP+INs在适应性行为中的活动规律做了描述,并对该类神经元调控适应性行为的因果关系做出了剖析。虽然还存在一定的遗憾,如图2的示踪结果和后文的实验缺少联系,以及工作未涉及更多微环路机制相关的解析等。但是本文所采用的技术方法较为先进,阐释科学问题的思路十分清晰,依然是非常值得阅读借鉴的佳作。
[1]Krabbe S, Paradiso E, d’Aquin S, et al. Adaptive disinhibitory gating by VIP interneurons permits associative learning[J]. Nature neuroscience, 2019, 22(11): 183