STTT | 南京医科大学卢应梅/韩峰合作揭示BOD1介导IV/V叶到顶核环路参与运动功能
浦肯野细胞(Purkinje cell, PC)是小脑皮质中主要的GABA能神经元,也是从小脑皮质发出的唯一能够传出冲动的神经元。研究发现,小脑浦肯野神经元变性参与共济失调的发生发展过程。然而,参与共济失调的特异性投射环路及其潜在的病理机制仍不清楚。

结果
01
小脑IV/V叶浦肯野细胞到FN CaMKIIα阳性神经元存在单突触投射

图1 IV/V lobePCs—FNCaMKIIα+投射通路
02
特异性抑制IV/V lobePCs—FNCaMKIIα+投射通路可导致共济失调样行为

图2 光遗传抑制IV/V lobePCs—FNCaMKIIα+投射通路可导致共济失调样行为
03
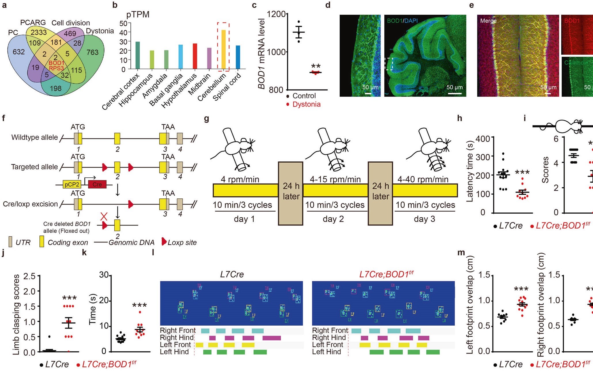
IV/V叶浦肯野细胞BOD1缺失可导致共济失调

图3 特异性敲除浦肯野细胞中BOD1可导致共济失调

图4 BOD1调控IV/V lobePCs—FNCaMKIIα+投射环路
04
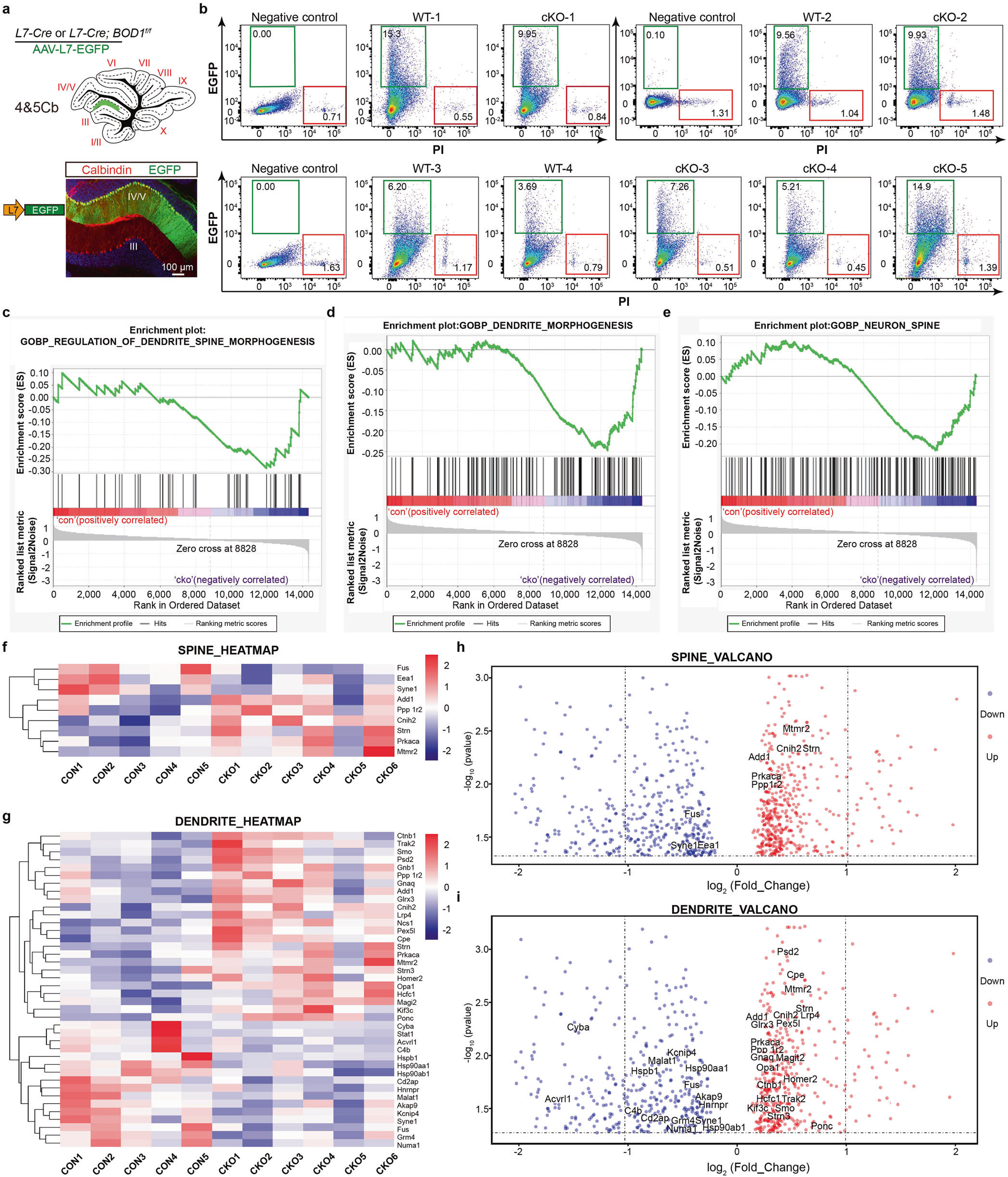
BOD1相关信号通路介导IV/V lobePCs—FNCaMKIIα+异常导致共济失调的分子机制

图5 BOD1通过调节树突和树突棘相关基因影响浦肯野细胞树突形态发生改变

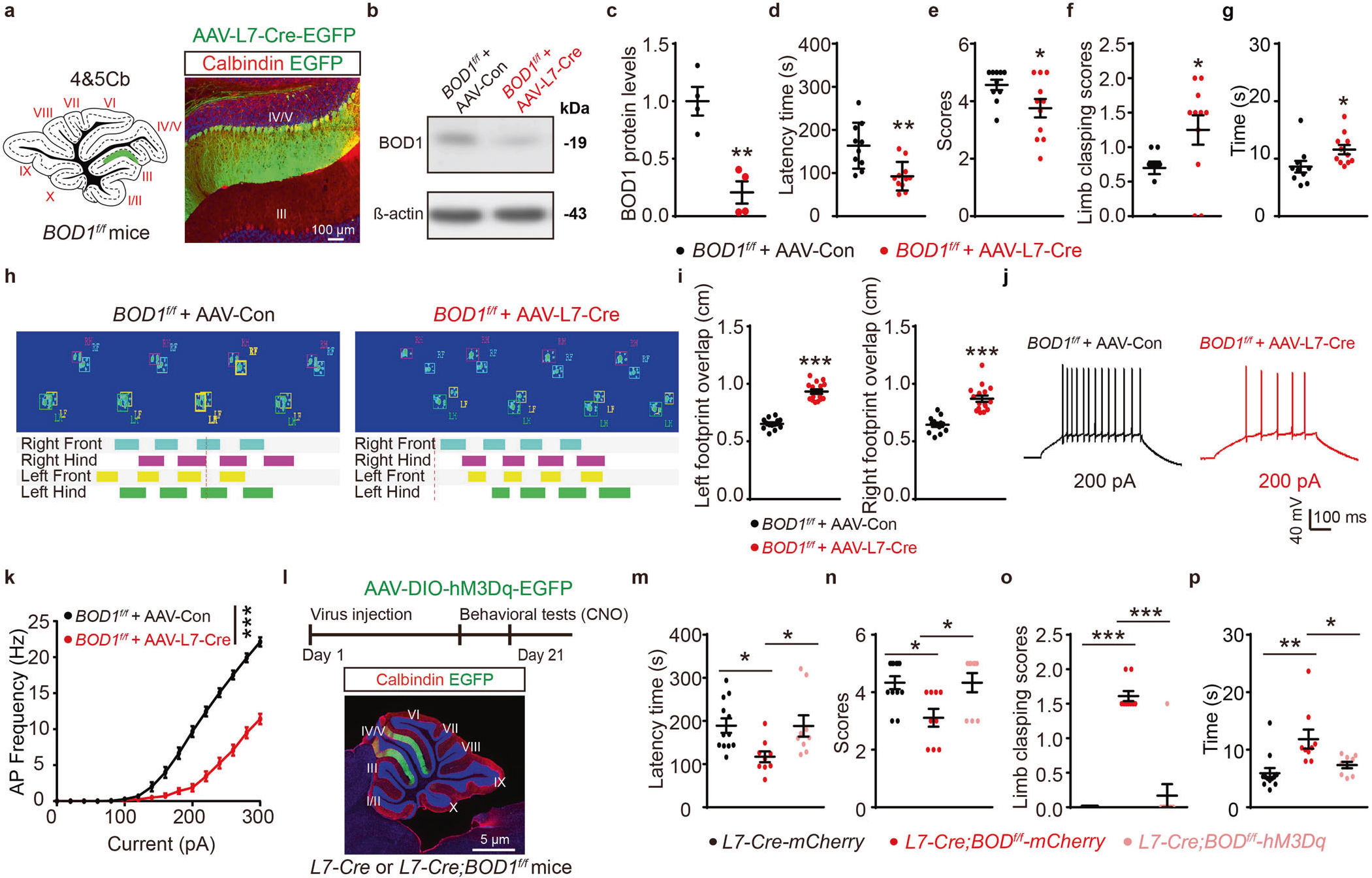
图6 上调IV/V叶浦肯野细胞中BOD1的表达可改善小鼠共济失调样行为
结论
本文借助转基因小鼠、病毒示踪技术、膜片钳记录、光遗传学、化学遗传学、多种行为学范式、Cre-Loxp系统介导的条件性基因敲除、转录组分析等多种技术手段发现小脑IV/V叶浦肯野细胞中BOD1缺失可通过调节树突和树突棘相关基因导致树突棘密度和树突分支降低,进而引起其活性下降,并通过影响IV/V lobePCs—FNCaMKIIα+投射环路,引起FN CaMKIIα阳性神经元异常放电,最终诱发共济失调发生。此项研究找到了一条特异性介导共济失调发生的神经环路,为探索预防相关疾病的神经调控手段及临床治疗的分子药物靶点开发提供了强有力的依据。
南京医科大学药学院刘秀秀博士为该论文的第一作者,南京医科大学基础医学院卢应梅教授和药学院韩峰授为共同通讯作者。
至尊国际·(中国)至尊服务,至尊享受 有幸为研究者提供浦肯野细胞(L7)特异性启动子、光遗传、化学遗传学、Cre等AAV病毒载体,助力神经科学研究!


扫一扫,反馈当前页面
至尊国际·(中国)至尊服务,至尊享受