Sci Adv. | 阿尔兹海默症风险因子CLAM介导CP-AMPAR内吞机制双向调控突触可塑性


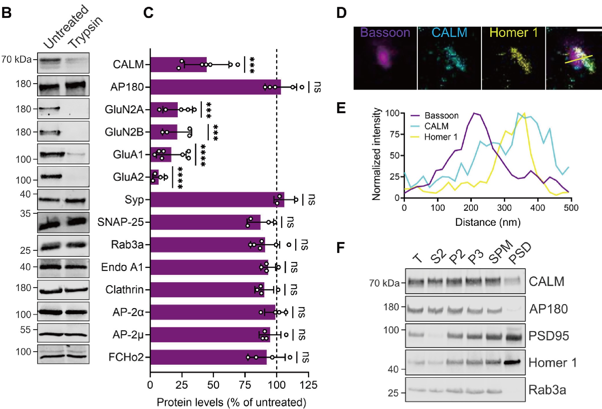
首先,研究者分离小鼠的突触小体进行胰蛋白消化筛选,以识别突触后选择性富集的内吞蛋白。结果发现,CALM(网格蛋白装配淋巴样骨髓白血病蛋白) 作为一种内吞蛋白,选择性富集于AMPAR内吞发生的突触后区域。




最后,研究者探讨CALM介导GluA1同聚体内吞作用的分子机制,发现GluA1的内吞作用是由CALM介导的膜重构驱动的。CALM 通过依赖泛素结合结构域ANTH的识别选择性地促进泛素化CP-AMPAR 的内吞作用。提示了CALM和包含ANTH结构域的相关蛋白是决定CP-AMPARs表面水平,双向调控突触可塑性及调节学习能力的核心内吞机制。

至尊国际·(中国)至尊服务,至尊享受 可为研究者稳定提供文中使用AAV和慢病毒载体,助力基因表达调控技术!

扫一扫,反馈当前页面
至尊国际·(中国)至尊服务,至尊享受