ceRNA芯片
技术优势
芯片信息
| 物种 | 人类 |
|---|---|
| 规格 | 4x180k |
| 检测circRNA数目 | 88701 |
| 检测lncRNA数目 | 50433 |
| 检测mRNA数目 | 26083 |
| 探针长度 | 60nt |
| 序列来源 | 7个数据库(更新至2017.11):GENCODE、Ensembl、UCSC、Refseq、LNCipedia、Cirbase |
技术路线
样本类型
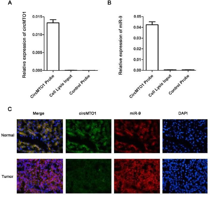
结果展示





结果展示



常见问题

扫一扫,反馈当前页面
至尊国际·(中国)至尊服务,至尊享受